微信客服
wholerenguru3 (厚仁学术哥)
近年来,由于受到全球疫情影响各类出国考试都存在取消的现象,不仅让考生们措手不及,也一定程度上打乱了申请季留学生们的准备节奏。
在这种情况下,在家考则成为了很多同学们完成考试的另外一种选择。

为了进一步方便考生的报名和进一步保障托福iBT和GRE在家考在全球范围内的考试安全性,托福iBT和GRE在家考也在不断优化考试体验,以更好地助力大家的申请季。近日,ETS在官方举办的信息分享会上更新了托福和GRE在家考的要求。下面,带大家一起看看有哪些变化!

自2021年10月面向考生全面开放报名以来,家庭版托福iBT考试和GRE在家考在报考身份证件要求方面再次做出调整和优化!
目前,中国考生仅需使用有效护照或二代身份证就可以报名在家考。
注意:
需要特别注意的是,在填写报名信息的过程中,“报名信息-地区信息”一栏考生需填写在中国内地的真实地址进行报考,真实的地址有助于考生顺利通过目标院校的语言成绩有效性的审核。
此前考试兑换券为1995港币,结合当时汇率约为1665元人民币。此次直播中,考试兑换券价格微调为2070港币,约为人民币1686元。

为保障考试的安全性,在信息分享会中,再次提醒参加托福在家考的考生:在考试开始前,务必关闭使用任何屏幕共享或远程控制软件(例如Zoom®、Skype®、TeamViewer® 、Microsoft Teams®和Apple Remote Desktop ™),并要求在整个考试过程中保持禁用状态,同时确保此类软件在考试期间不会自动打开。
除此之外,下图中提及的考试政策和程序,大家也一定要注意!

此次ETS官方在线明确了家庭版托福考试成绩信度效度和常规托福iBT完全一样的。
不过值得注意的是:报名家庭版托福考试前,一定要在学校官网或是直接联系学校询问,是否可以使用家庭版托福考试的成绩进行申请。
目前大多数院校都是认可家考托福成绩的,如哈佛、MIT、哥大、斯坦福、纽大等等美英院校以及中国香港五校(港大、港中文等)都是明确表示接受家庭版托福考试成绩。

GRE在家考也与线下考试完全一致,都是统一的题库,只是考试地点转移到了线上,因此在考试内容结构和时、考试题型、考试费用、送分时间和评分标准等方面与线下考试完全一致,成绩单也不会有任何特殊标记。

托福可报考日期为每周日至周三都可以进行考试,一周四天,一天24小时均可预约考试(世界标准时间,周六18:00至周三18:00)在报名系统中,考试预约会以你所在地的时间显示。ETS账户注册24小时后即可进行考试预约。
报名考试流程图:

我们再对步骤进行详解:
1.到香港考试及评核局购买兑换码,打开网址https://ipeform.hkeaa.edu.hk/toefl/exam/toefl,选择中国内地。

2.查看考试说明,然后勾选左下角两个必填项,点击下一步。


3.填写考生信息。这里的姓氏,名字和出生日期需要跟护照上的一样;邮箱地址需要跟ETS官网注册的邮箱一致(如果还没有ETS官网账号的记得用填写的这个邮箱注册)。填写完成后点击下一步。

4.核对资料,无误后填写验证码提交付款,付款金额是港币1995,付款方式是信用卡VISA和MasterCard。

5.点击立即缴费付款。

6.选择付款的信用卡。

7.然后填写信用卡信息点击pay付款。

8.完成付款后,刚刚填写的邮箱就会收到考试兑换码,注意兑换码有效期是12个月,超过有效期后作废,也无法退款。
9.收到兑换码后就可以到ETS官网报名考试。
10.在这个地方填写兑换码,就可以免除考试费用。

11.在考试时间前至少一天建议完成以下三个准备事项:

安装ETS Test Browser;打开链接https://www.ets.org/toefl/test-takers/ibt/take/at-home/;选择对应系统的安装件下载并安装。
测试电脑环境是否正常;打开网址test-it-out.proctoru.com ,测试电脑环境(Bandwidth Check 一直在转是正常的,其他四项没问题就可以。)

打开网址www.proctoru.com/firefox ,下载安装proctoru的火狐浏览器插件。安装后右上角会有一个proctor的logo。
如果是谷歌浏览器则打开这个网址https://chrome.google.com/webstore/detail/proctoru/goobgennebinldhonaajgafidboenlkl(需要开启才能下载安装)


12.到考试时间提前进入ETS准备考试
13.考试结束
考试结束后,请选择report the score。
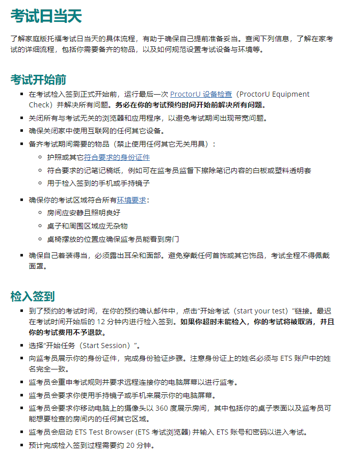
更详细的考前以及考试期间注意事项请看下图👇


GRE普通考试在家考的报考和考试要求与家庭版托福iBT考试基本一致。

以上就是托福GRE家考的全部内容了,无论是哪种考试形式和流程上出现的变化,其实都万变不离其宗,各位考生要轻松面对,放松心态,相信自己!厚仁致力于为留学生们打造个性化院校申请,学术紧急方案以及就业实习背景提升。扎根美国,成立10年来获得多项美国权威认证,海归名师、资深顾问精准定制留学方案。
新的申请季已经开启!如果你想拿下梦想的offer,或者已经有了心仪院校,想要拿下梦校的录取,那就点击下方按钮,即可免费咨询导师!相信未来你也能踏入Dream School!
美国招生协会
AIRC权威认证
80位
美国双语导师
10年+
名校申请经验
8600+
名校名企录取
微信客服
wholerenguru3 (厚仁学术哥)




















